共青团普洱学院第一次代表大会以来,我校共青团在学校党委和上级团组织坚强领导下,深入推进我校共青团改革,保持和增强共青团政治性、先进性、群众性特点,持续提升共青团的“三力一度”,着力发挥共青团作为党的助手和后备军作用,紧紧围绕学校第二次党代会确立的奋斗目标和安排部署,聚焦主责主业,紧扣中心,服务大局,扎实推进作风革命、效能革命,全面从严治团,持续深化改革,高举思想引领鲜明旗帜,服务学校高质量发展,投身地方经济社会发展,为特色鲜明的省内一流高水平应用型大学建设和实现中华民族伟大复兴的中国梦而奋力谱写壮丽的青春篇章。
一、建立健全规章制度,推进共青团工作规范化建设
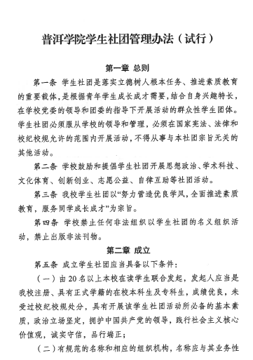
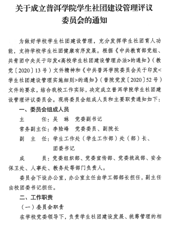
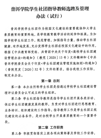
积极争取校党委对共青团工作的领导。校党委将共青团工作纳入学校目标责任制考核重要内容,作为检查考核各学院党建工作的重要内容。校党委多次专题听取共青团工作汇报,研究布置相关工作。2020年,制定出台《普洱学院共青团改革实施方案》《普洱学院学生会改革实施方案》,加强团委工作的规范性和纪律性,增强了团组织的凝聚力和战斗力。2022年,制定出台《普洱学院学生社团管理办法(试行)》《普洱学院学生社团指导教师选聘及管理办法(试行)》《成立普洱学院学生社团建设管理评议委员会》, 进一步规范学生社团管理,深化学生社团育人实效,促进学生社团健康有序发展,更好发挥学生社团在繁荣校园文化建设中的作用。2022年,制定出台《普洱学院“第二课堂成绩单”制度实施细则(试行)》《普洱学院“第二课堂成绩单”积分细则(试行)》,切实开展好社团建设和管理工作。依托“到梦空间” 系统开展丰富多彩的校园文化活动,“第二课堂成绩单”纳入学生人才培养方案,促进学生全面发展,服务学生成长成才。联合组织部共同制定《普洱学院2023年基层党建年度工作任务书》,推进党建带团建工作,将先进青年凝聚到了团组织,将优秀团员输送到了党组织,制定《关于推优入党工作的实施细则(试行)》,落实“两个一般”。扎实开展“推优入党”工作,5年来通过团支部推优入党比例为100%,担任好党的助手和后备军。同时,进一步完善团委、团总支、团支部工作职责,团干部选拔、任命、考核、监督制度,团干部、团组织评优、推优等一系列条例和制度,确保团组织活动的规范性和严肃性。








二、夯实团建基础,提升团的运行活力
加强团支部建设,增强团支部活力,提高团支部战斗力,五年里,普洱学院团委以学生发展为目标,围绕学校的中心工作,凝聚团员,引领团员,激励团员,充分调动广大团员的积极性、主动性和创造性,开展并落实了班团一体化、入团仪式、三会两制一课、对标定级、学社衔接、积极分子推选工作等。强化团支部教育功能,在“五四”“七一”“国庆”等重要时间节点开展主题团日活动,组织化开展主题教育实践活动。















![C:\Users\l\Documents\Tencent Files\929460971\Image\C2C\0V$6M}C2{3Z5~E6{S]ZJ2`7.png](/__local/F/60/2B/D4C3F161382003D67A147EBB5EE_E8A29DC8_58A9.png?e=.png)
三、表彰先进,树立典型
常态化开展共青团评优工作,表彰先进,树立典型,遴选一批政治建设好、组织基础好、联系服务好、作用发挥好的团组织,进一步激发基层团组织活力。五年来,培育出全国“活力团支部”1个、省级“优秀共青团员”1名、全国“大学生自强之星”4名、学校在2020-2021年度获全国无偿献血表彰——无偿献血促进奖,在“益起行动Ÿ节约粮食 公益行动”光盘接力挑战中获“优秀组织高校”,最终排名在全国总榜第三,云南省排名第一。











四、创新团课形式,打造特色品牌
普洱学院团委结合学校实际,不断完善团课、增强团课内容、创新团课形式。五年来,开展了“团歌嘹亮”团歌比赛、话剧团课、民族啦啦操、党团知识竞赛等广受青年朋友喜爱的团课形式。创作出以普洱市宁洱县磨黑镇出生和长大的全国“三八红旗手”、全国自强模范张培英为主人公,原创话剧《张培英》,以及讲述民族团结誓词碑的建碑历史的舞蹈《一座碑 一条心》。










